【本報訊】從檢測機構到採樣方式均由中央主導的「普及社區檢測計劃」將於9月1日開始,免費為全民作自願性病毒檢測,為期14日。港大感染及傳染病中心總監何栢良認為計劃缺乏針對性,是浪費子彈。特首林鄭月娥承認計劃是「大海撈針」,但「今次非常高興得到中央的支援」,決意推行。

據中共官媒《人民日報》報道,來自廣州的50名核酸檢測人員已於昨日中午「奔赴香港」,他們有六成是來自前期支援北京、武漢抗疫的專業檢測人員,但報道沒有交代其餘四成是甚麼人。特首林鄭月娥裏應外合,昨日召開記者會講解檢測計劃大綱。
特區在整項計劃上任由中央擺佈,檢測機構也由中央欽點,林鄭則指出,中央的承擔包括實驗室裏的化驗工作費用,「包括委派邊個實驗室、安排一啲額外嘅檢測人員、當中使用嘅藥劑,呢啲全數都係中央承擔……係清晰嘅,並不存在有任何利益輸送畀一間實驗室,亦不涉及由特區政府招標,因為佢唔係一個涉及公帑嘅行為。」


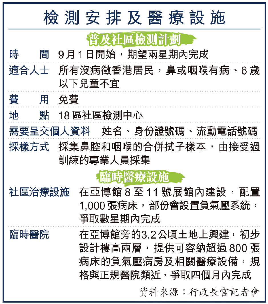
公務員事務局長聶德權稱,計劃9月1日展開,首輪為期七日,視乎實際情況延長不多於七日,最多為期14日。除鼻咽有病及6歲以下兒童不適合檢測,所有無病徵港人都可參加。政府會首先開放首七天名額供市民網上預約,登記人士須填寫姓名、身份證號碼、手機號碼,然後選擇檢測地點、日期和時段。當局將於18區設置多個檢測中心,由早上8時至晚上8時開放,由醫護人員當值。
聶稱政府會物色較大室內場地作檢測中心,具有良好通風系統,如社區中心及體育館等,學校亦是考慮之列,但仍在決定詳細地點。他強調,今次計劃只用於檢測武漢肺炎病毒,所有檢測只在港進行,個人資料及樣本資料會分開處理,樣本樽不會標示個人資料,檢測員只知樣本樽序號,個人資料不會傳送至境外,陽性個案會交由衞生署及醫管局跟進,其他個案會在計劃完成後一段時間銷毀。
政府抗疫顧問、中大呼吸系統科講座教授許樹昌指出,全民檢測較理想是有500萬至600萬人參與,若僅有百多萬人參與,作用不大,反映不到社區情況,可能仍有很多隱形傳播鏈找不到。聶德權未能回答參與人數多少計劃才算有效,僅稱政府目標都是希望盡早識別社區隱形患者,「識別得一個得一個」,「我哋要咁樣睇,唔係用最後嘅數字來衡量成功或得失。」

港大感染及傳染病中心總監何栢良對檢測計劃的防疫成效有保留,他舉例說,近月北京、深圳能迅速控制疫情也非靠全民檢測,而是用早診斷早隔離的方法。他認為,應針對性做病毒檢測,否則浪費子彈。他建議為食肆、街市及超市的員工做檢測,成效比起為感染風險低的一般市民做檢測更大。
感染及傳染病專科醫生曾祈殷亦認為,檢測計劃成效不會顯著,「因為要睇參與人數同搵到幾多隱形患者,如果得100萬人檢測,搵得300至400人帶病毒,只可以話唔係非常高效用、性價比高嘅項目。」
公務員事務局昨向內部發信,邀請部門主管提名在職政府人員或退休公務員,在社區檢疫中心做行政工作。內部文件披露職位分為時薪由清潔人員的200元至中心主稿的900元。政府亦向醫學團體派發招募採樣中心醫療人員的文件,透露會於全港各區設立超過100個採樣中心,包括社區會堂、體育館等。