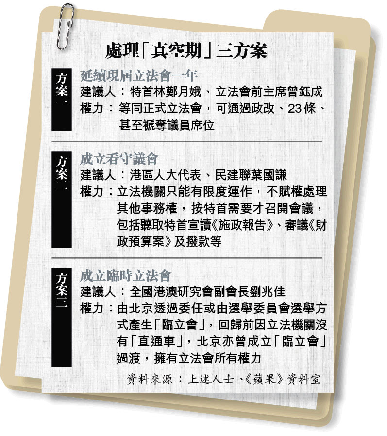
【本報訊】雖然特首林鄭月娥建議,由現屆全體立法會議員以延任一年方式,解決立法機關真空期問題,但人大常委譚耀宗指有關建議只屬港府想法,北京明顯未接納,目前建制陣營尚有「看守議會」及「臨時立法會」方案,當中「臨時立法會」最爭議,一旦採用臨立會方案,四名參選立會當被DQ現任民主派議員,勢將不能延任。
林鄭的延任一年建議最大好處,除可如期處理《施政報告》、《財政預算案》,以及上個會期未及處理的法例與撥款外,也可讓議會運作較暢順,並如常處理日常的工作。

泛民未就參加與否達共識
而由行會成員、民建聯葉國謙建議「看守議會」方案,只讓立法機關有限度運作,特首需要時才開會,換言之能聽取特首宣讀《施政報告》、亦可審議財政預算案,但不能處理現屆議會原本未及完成的法案及撥款,但林鄭早前曾指有關方案未能令立會有效運作。
至於全國港澳研究會副會長劉兆佳及左派提出的「臨時立法會」方案,則是以1997前中英無法就立法機關過渡達成「直通車」方案,北京自行成立臨立會作藍本,北京可透過委任或由選委會選舉方式,產生臨立會議員,臨立會具正式立會權力及職能,這情況下不只四名DQ議員肯定不能延任,甚至可通過23條等惡法。
朱凱廸昨於facebook發文指,相信中央會透過開放長住大陸港人投票、利用港版國安法消滅體制外「激進」言論、以及「臨時立法會2.0」等削弱民主派體制內力量。對於民主派應否參與臨立會及應否杯葛明年立會選舉,朱接受查詢時直言陷兩難,「如果全部都唔玩(臨時立法會),又可能會令到好多惡法喺真空期通過;認真參選(明年立法會選舉)又會被DQ,最終又係令親共團體得到議席」,他透露民主派至今仍未有共識。
