【本報訊】港版國安法細節曝光,港府會成立維護國家安全委員會,成員包括由中央派出儼如太上皇的國安顧問,擔任主席的特首更獲權指派法官審理國安案件,中央更會在港設立國家安全公署,對極少數危害國家安全犯罪案件能行使管轄權,雖然草案未有說明管轄權詳情,但法律界指意思包括審理案件,意味公署可將涉案人士送中受審,嚴重破壞一國兩制。至於草案說明強調國安法的解釋權屬人大常委,大律師公會副主席葉巧琦斥剝削香港法院對法律的解釋權力,打擊司法獨立。
記者:姚國雄
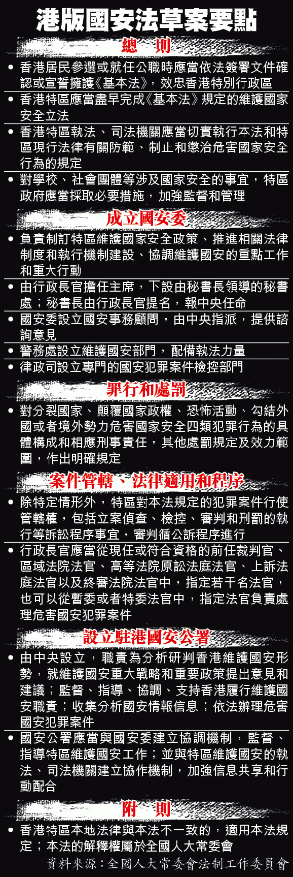
全國人大常委會會議昨日閉幕,初審港版國安法但未有表決。新華社報道,全國人大常委會法制工作委員會對港版國安法作出的草案說明,首度披露國安法細節,包括香港將成立維護國家安全委員會,由特首任主席,除部份主要官員,成員還包括由中央指派的國家安全事務顧問。警方會設專責部門執法,律政司亦有專屬部門負責檢控,負責審理國安案的法官更破格由特首指派。

人大常委會有解釋權
草案更在附則中規定,若香港法律與國安法不一致,則以國安法為準,強調國安法的解釋權屬於全國人大常委會,換言之國安法由行政、執法、檢控、審案、釋法,都牢牢掌握在中央及港府手中。
最惹關注的是中央將在港設立駐港國家安全公署,職責是分析香港維護國安形勢,提出意見和建議,並監督及指導香港履行維護國安的職責,收集分析情報信息及辦理危害國安犯罪案件。公署會與維護國家安全委員會建立協調機制,並進行監督、指導,公署更可在特定情形下對極少數危害國家安全犯罪案件行使管轄權,形容為中央全面管治權的重要體現,有利維護國安執法和司法工作。

法律界轟毀司法制度
此份說明明確規定四類危害國家安全的罪行,包括分裂國家、顛覆國家政權、恐怖活動,以及勾結外國或者境外勢力危害國家安全罪,但未有觸及違反國安法的刑罰、會否包括死刑、是否由陪審團審理等,只明確規定國安法保留無罪假定、保障犯罪嫌疑人權利等原則, 亦未有提及任何上訴、終審程序,國安案件的司法程序是否會在內地處理。法律界批評北京完全摧毀香港司法制度,指港人有被送中的風險。
身兼大律師的公民黨黨魁楊岳橋指,管轄權意思包括審理案件的權力,「冇理由係公署自己審,呢個係不合情理,可以解讀嘅係將你帶返去內地受審」。法律團體「法夢」成員黃啟暘指,《基本法》中對管轄權的提述全部與司法有關,如果公署享有管轄權,應可以理解為公署有權力將被告帶回內地受審。立法會議員涂謹申更指,公署對特定情況案件有執法及司法權,顯示北京「鋪定網」插手任何案件,針對特定情況案件執法以至把涉案者送中審訊。涂亦談及人大常委對國安法有釋法權,即凌駕《國際人權公約》保障,令港人失去人權保障。
香港大律師公會副主席葉巧琦認為,有關管轄權的說法極不清晰,法律面前人人平等,質疑為何某些特定人士會受特別對待,又指當中未有說明是否按普通法原則處理、所謂極少數又是多少人。
人大常委譚耀宗指,公署在極端情況下才會行使管轄權,如涉及外國的案件而港府處理不到,或香港出現難以控制的場面等。他堅稱行使管轄權是「兜底」做法以防萬一,不會隨便動用。
特首林鄭月娥昨晚發表聲明,大讚有關方面認真研究特區政府意見和建議,又指政府正展開設立維護國家安全委員會、警務處和律政司設立專職部門的工作。