【抗爭風雲】
【本報訊】反送中運動至今八個月,不時有被告獲撤控,昨日再添一例。兩名被指於去年8月觀塘遊行中參與暴動的男子,提堂半年後獲律政司撤銷起訴,兼得訟費,是反送中運動以來首次有暴動案被告獲撤控。辯方庭上指其中一人被捕時身穿恤衫、皮鞋,沒戴防具或口罩,根本無證據顯示他與示威有關。辯方批評警方檢控草率,以被告於警方驅散期間「逃跑」作為指控基礎更屬不公,「唔跑,話我仲留喺現場;跑,又話我自招嫌疑」。
記者:楊思雅

遊行去年8月24日在觀塘舉行,獲警方批出不反對通知書,但最終演變成警民衝突。警方先後拘捕及起訴五名涉案男子,指他們在九龍灣偉業街附近參與暴動。其中三人的案件昨在觀塘裁判法院再訊,當中被告劉振鑫(33歲)和張文偉(34歲)獲撤控。兩人提出訟費申請,但控方反對。
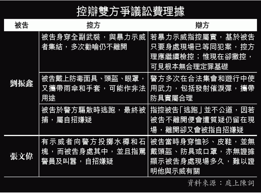
控方陳詞指,當日下午有示威者在牛頭角警署附近集結,有人用雷射筆射向防線後的警員,亦有人向警方防線投擲磚塊和雜物。警方警告無效,採取驅散行動,其間看見劉往觀塘方向逃跑,於是將他拘捕。控方又指,劉當日身穿全副武裝,包括防毒面具、頭盔、眼罩,並手持雨傘,身上更有手套和鐵索帶等,與暴力示威者集結在一起,可謂自招嫌疑。

另一被告案件押後至下月
惟辯方反駁,指警方曾多次在合法遊行「使用佢哋認為嘅合理武力」,包括發射催淚彈,故劉攜帶防具實屬合理。若控方認為有關物品可疑,大可控告劉管有工具作非法用途等罪;但控方沒有,可見沒有合理成功定罪的基礎,質疑控方說法與撤控之舉自相矛盾。根據暴動罪定罪原則,只要身處現場便等同犯案;若劉與暴力示威者集結指控屬實,控方理應繼續檢控,惟現在卻不。辯方指控方唯一針對劉的指控,是指他在警方驅散期間逃跑,惟如此指控不公道,「如果唔跑,話我仲留喺現場;跑,又話我自招嫌疑」。辯方更質疑「逃跑」一詞並不準確,「客觀嚟講,只係走定唔走」。
辯方續指,本案自提堂後三度押後,事隔半年卻得出撤控決定,不滿道:「有咩需要唔做完呢啲動作(警方調查和索取法律意見)先檢控,而係喺8月26日咁草率決定檢控?」
至於張姓被告,控方指當日有示威者向警方投擲水樽和石塊,張身處其中叫囂並指罵警員。惟辯方反駁指,張當日身穿恤衫和皮鞋,沒有戴頭盔、防具或口罩等,控方亦沒證據證明他何時抵達或身處現場多久等,更沒證據證明他與示威有關。若僅因張身在現場便指他自招嫌疑,並不合理。署理主任裁判官徐綺薇最終批准兩人訟費申請。
餘下24歲被告吳仲謙繼續面對暴動罪,另被加控非法管有無線電設備及管有攻擊性武器兩罪。案件押後至3月17日,並將轉介區域法院。
案件編號:KTCC1579、1606/19
