【肺炎大爆發】
【本報訊】武漢新型冠狀病毒肺炎疫情不斷擴散,本港昨日新增一宗確診及兩宗初步確診個案,如果最終確診,將令本港確診個案累計增至八宗。三宗個案患者同樣曾赴武漢,據悉,47歲確診個案患者首次於律敦治醫院要求打瘋狗針時,未有通報從武漢返港;至第二次發燒求診時始申報,局方正調查有無醫護人員受感染,其妻女需要隔離。
記者:何家朗 陳沛冰 張雅婷

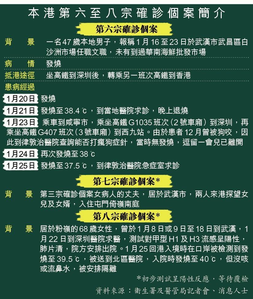
衞生署衞生防護中心傳染病處主任張竹君昨午於記者會公佈,本港一名47歲男子確診新型冠狀病毒。該男子於武漢市武昌白沙洲市場從事文職會計,曾於21日發燒到當地醫院求診,當晚退燒;23日乘高鐵G1035到深圳,轉高鐵G407到西九,其間一直有戴口罩。據傳媒早前報道,白沙洲市場有野味出售,市場與華南海鮮城距離約14公里,車程少於半小時。
另增兩初步確診個案
事主12月底曾遭狗咬,已打三針瘋狗症針,23日回港後,到醫院要求再打瘋狗症針,但醫生認為他毋須再注射,當時他無發燒。至翌日他再次發燒,25日到急症室求診後入院。
不過,有知情人士透露,該名確診病人初時曾以「打瘋狗症針」為由求診,並無表明自己來自武漢,更訛稱自己任職會計師。後來該病人第二次求診時發燒,才承認由武漢來港,更被揭發所謂會計師其實是濕街市的收銀員。有相信是律敦治醫院醫生之間的WhatsApp對話截圖流出,稱該病人第一次求診時,在醫護詢問下仍瞞報,包括隱瞞來自武漢、於濕街市工作,曾因發燒在內地醫院求診等。對話中,該名醫生指明該病人欺騙醫護,更認為入境健康申報表的做法無效,即使病人虛報亦無任何懲處。

對於病人被指首次求醫時隱瞞從武漢來港,張竹君指「事主當時有冇透露我唔太清楚」,又指事主得知檢測結果時,稱自己在武漢檢驗無不適,數日前亦已退燒,因擔心家人,所以發燒時再求診。張認為事主應沒隱瞞。
感染及傳染病專科醫生曾祈殷表示,病人若隱瞞病情,會嚴重威脅前線醫護人員,增加整體防疫難度。他認為政府應為涉及瞞騙醫護人員的行為設立罰則。
記者會後,本港晚上再新增兩宗初步確診個案,據了解,其中一宗初步確診個案是本港第三宗個案62歲女病人的丈夫,初步測試呈陽性反應,他正於屯門醫院留醫。他與妻子居於武漢市,本月19日乘搭高鐵由武漢到深圳北,再轉乘高鐵來港。兩人來港探望女兒及女婿,入住屯門倚嶺南庭,女兒及女婿已被送往麥理浩夫人度假村隔離。


另一初步確診個案據悉是一名68歲居於粉嶺的女子,她曾於本月8或9日至18日到武漢,1月22日到深圳醫院求醫時,測試對甲型H1及H3呈陽性、肺片清晰,院方安排她出院。至25日回港入境時發燒至39.5度,被送到北區醫院,入院時燒至40度,但沒咳嗽或流鼻水,被安排入院隔離。