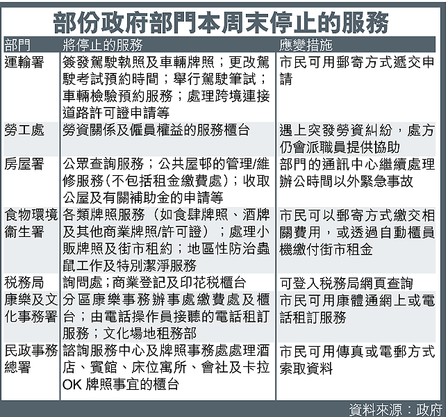
滙豐銀行推行五天工作,同一時間增聘400人加強服務;相反,港府本月起實施五天工作,多個部門周六停止部份服務。明日將是首個備受考驗的周六,據悉,港府刻下最憂慮運輸署牌照事務處周六停止辦公,會惹起市民極大反感;公務員事務局已要求各有關部門派員向「摸門釘」市民解釋。
派員向市民解釋
消息稱,特首對明日部份服務首次於周六停止,會否引起市民反感,甚為關注。港府認為,被市民炮轟的高危部門是運輸署,今、明兩日港府將加強宣傳,並呼籲市民明日前往政府部門前,應先致電24小時熱線1823,或登入www.info.gov.hk/info/5day,了解所需服務周六有否停止。
運輸署發言人說,明日會派員到位於金鐘、長沙灣、觀塘及沙田的四個牌照事務處門外,向不知道周六停止辦公的市民提供協助;包括準備一些常用表格,讓需辦理牌照事務的市民可即場填寫及將申請表放入門外投遞箱內,讓署方在假期後可即時處理。發言人提醒市民可致電熱線電話1834567查詢服務時間。
此外,房屋署的公屋維修及管理服務,明日起也會逢周六停止,但會繼續收取公屋租金;署方表示,計劃在今年九月試行由便利店等收租,並於明年一月(即五天工作的第二階段)取消周六收租工作。
稅務局及勞工處都稱,已作好周六部署,明日安排職員在停止辦公的櫃台,向「摸門釘」市民解釋。
公務員工會聯合會主席梁籌庭預期,明日一定會有市民不滿部門周六停止辦公;另外,部份員工因未能享有五天工作,又造成員工內部矛盾。他期望港府可效法滙豐銀行,推行五天工作之餘,又增聘人手,以維持常規服務。
本報記者
