各位曾否在電視或體育新聞上,欣賞過北美職業冰上曲棍球聯賽(NHL)?是否覺得球員總是經常打鬥,十足「爛仔波」?但事實上,這項世上最快的球類運動,不但講求高度技術和體力,對安全的保護裝備也非常嚴格,有發燒友更為追求冰上「飛」一般的快感,自組全港首個非牟利的業餘冰球聯會。
文:許樂暉
圖:陳亮華
場地提供:西九龍中心「飛龍冰上樂園」
早前無綫播映由「萬人迷」木村拓哉主演的日劇《冰之驕子》,令冰上曲棍球這項冷門運動開始受人注意,報名參與人數亦驟增。
打60分鐘波瘦10磅
打冰球可說是球員挑戰自己的體能極限。有研究指每名北美職業冰曲運動員,在穿上最少十磅的裝備,完成一場六十分鐘比賽後,體重最少下降十磅。唔信?參與冰球運動已十四年、現效力「鷹眼」隊的劉凱恆解釋:「由於冰球強調『Non-Stop』,無人可以停在場上休息;因為在冰上起步慢一定被對手放甩,所以球員落場就要『衝、衝、衝』,無氣時換人休息,唞夠再衝過!」
跟足球或籃球比較,冰球的比賽速度快得驚人,每每在一眨眼間,球員已由後場飛奔至前場。所以劉指出,即使是職業冰曲運動員,衝兩分鐘已筋疲力盡,難怪冰球被稱為「世上最艱苦運動」。劉更笑說:「食飽飯打完之後可以再食多餐。」
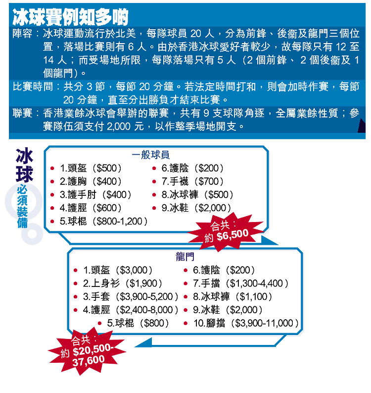
球員每次上陣時通常最多只有兩分鐘,但就讓他們一嘗在冰上「飛」的滋味,更不惜為了「飛」而一擲千金購買裝備。香港業餘冰球會的創辦人之一、前港隊球員潘嘉華,由大專時候用五十元買木棍跟同學打「StreetHockey」,到最後花了四千元添置冰球裝備(見圖)也在所不惜。他說:「在冰上高速滑行,會感覺到『呼呼聲』的風在耳邊飛過,感覺跟開快車沒有兩樣,所以安全的保護裝備一定不可少。」
「像開快車安全不可少」
冰球除了講求速度外,也注重球員平衡力及用球棍的技巧,初學者一般要半年才可掌握。現兼任冰球裁判的張駿說:「在冰上站穩一點也不容易,有滑冰鞋輔助也時有失足;基本握棍手勢也要正確,以免扭傷手腕。如果識滑冰及曲棍球的話,就可以事半功倍。」
註:業餘冰球會有提供「舊球衣轉讓計劃」,助減低初學者購買裝備成本。



