【本報訊】政府即將就歷史悠久的中區警署建築群發展計劃,進行公開招標。不過,包括何東家族後人何鴻毅父子等五個香港家族後人,正向政府爭取將警署建築群發展成一個文化藝術中心,藉以保留這個屹立香港百多年的珍貴文化遺產。有關家族後人更準備捐款五億元,為警署現址進行修復,正等待政府回覆有關建議。
何東曾孫何猷忠昨接受訪問時稱,與父親何鴻毅「出錢出力」爭取將中區警署建築群發展成文化藝術中心,純是出於對昔日香港情懷的留戀,建築群中現存的房舍,最早落成於一八六○年間,加上位處商住中心的中西區地帶,是本港歷史中最重要的建築物,「香港嘅嘢,香港人應該出力去保留。」
他透露,過去數月曾四度與特區政府高層會面,提出發展中區警署建築群的建議,現正等候政府回覆。他們的建議主要是將前中區裁判司署、域多利監獄及中區警署等法定古迹統統保留,建築群將不會作出加建及增加建築物高度等,並會採用較輕的透明物料搭建穿梭建築物間的通道,以凸顯舊建築的特色。
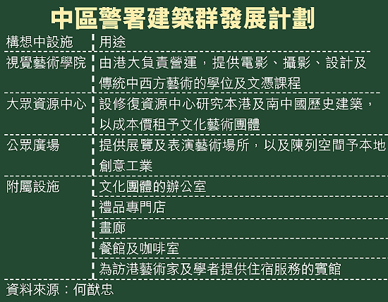
計劃中建築群內將包括視覺藝術學院、大眾資源中心及公眾廣場等三個主題設計,視覺藝術學院將由香港大學負責營運管理,提供電影、攝影及設計等課程;大眾資源中心則設有一個修復資源中心,研究修復本港及南中國歷史建築等課題;至於公眾廣場則主要提供藝術表演場所,並設禮品店及咖啡室等設施。
何猷忠表示,與父親何鴻毅準備捐出一億元作修復基金。計劃成事後,將成立一個非牟利組織管理文化藝術中心,中心部份地方亦會以成本價租借予文化藝術團體,所有盈餘將撥歸中心發展用途。
不過,旅遊事務署發言人指,政府仍傾向將中區警署建築群發展計劃作公開招標,對於何猷忠等的建議,未有進一步回應。


