美國陸軍王牌「阿帕奇」武裝直升機,周一在伊拉克卡爾巴拉(Karbala)墜落,兩名美軍被俘,連日來至少有七名美軍就擒。美國中央司令部司令法蘭克斯周二暗示,會派特種部隊營救失陷在敵軍的士兵。
法蘭克斯在卡塔爾多哈市中央司令部向記者表示,歷史上的偉大軍隊,都會設法營救失陷的士兵。他說:「這類聯軍總會在適當情況下行動,營救被擄的同袍。」
有報道指美軍在出事後,派出緊急拯救部隊,想要趕在伊軍之前救回兩名美軍。出事的「阿帕奇」原本任務是到巴格達西南面轟炸伊拉克共和國衞隊的陣地。
這是波斯尼亞戰爭以來,美軍首次展開這種迅速營救行動。九五年,美國空軍F16戰機在波斯尼亞被塞爾維亞部隊擊落,機師奧格雷迪逃亡六天後,獲美軍派兵救出。兩年前的荷李活電影《天擊戰線》(BehindEnemyLines)就是改編自這件事。
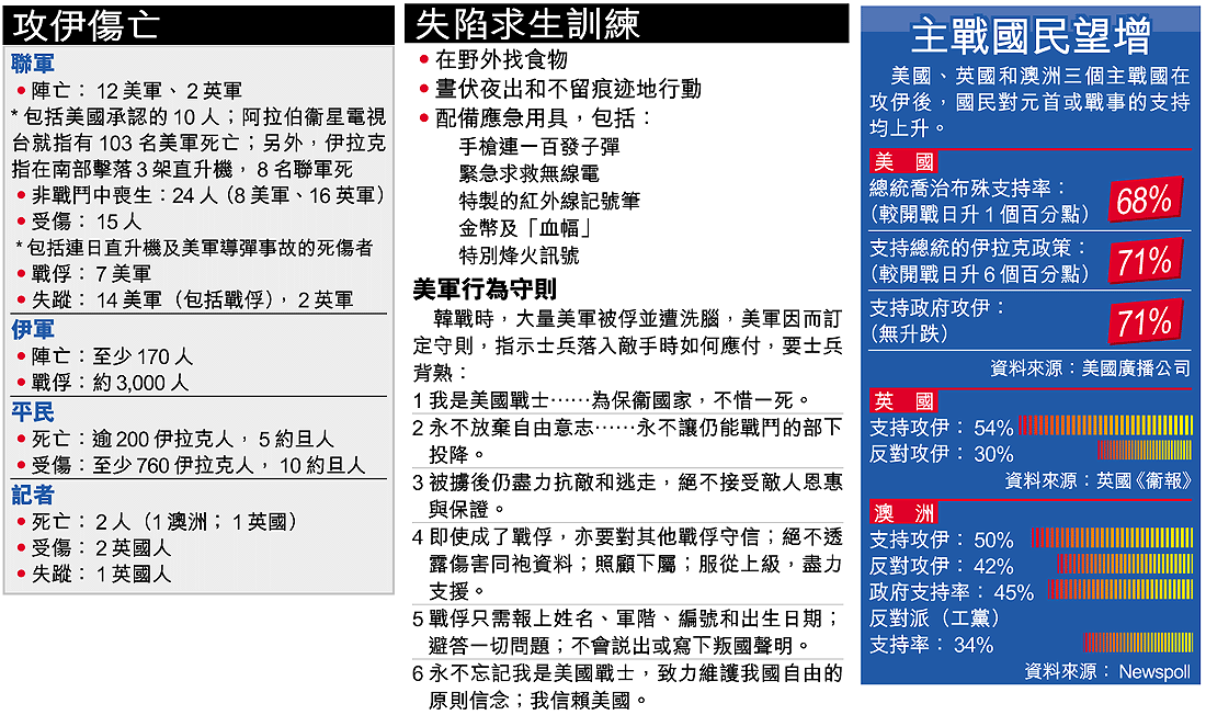
當年奧格雷迪逃亡六天,全憑在軍中學過求生技能保命。空軍都跟他一樣,接受過嚴格的「逃生及躲避」訓練,學習一旦落入敵人陣地應如何行動,例如在野外找食物的竅訣、要晝伏夜出和不留痕迹,避免給敵人發現。
所有機師亦配有緊急裝備,包括手槍連一百發子彈、緊急求救無線電,以及特製的紅外線記號筆,暗中標示位置。

他們也隨身帶着金幣,以及所謂「血幅」(bloodchit),從前是布條製成,現在則是一張膠卡,上面以阿拉伯文書寫,保證幫助持卡者逃脫的人可獲報酬。還有就是人手操作的特別烽火訊號,用來給營救部隊引路。
營救行動中,F16戰機會率先出動,攻擊同袍藏身地附近的敵軍,然後由直升機吊下全副武裝的部隊封鎖該區,再由受過嚴格訓練的特別搜索隊及救援人員,將被困者救離險境。
另外,伊拉克為了證明再有美軍戰俘落入他們手裏,周一再播出被俘虜的「阿帕奇」直升機機員片段,但今次亮相的戰俘與上次不同,二十六歲的楊恩及三十歲的威廉斯似乎沒有受傷,表情冷靜,但帶點緊張和困惑。當攝影機拍攝他們時,他們馬上把頭轉開,不願上鏡,也不願接受問話。片段還展示兩人的證件,包括一張駕駛執照、電話卡和信用卡。
至於伊拉克電視台播出那架「阿帕奇」直升機時,機身看來完好無缺,不像被擊落,可能是因機件故障而被迫急降。
美國國防部消息人士透露,機員曾企圖破壞「阿帕奇」直升機,以免伊軍取得先進武器和設備,但未知道有沒有成功。
《泰晤士報》/《每日電訊報》/路透社

